| 索 引 號 | 014289132/2022-00004 | ||
| 發布機構 | 灌云縣教育局 | 發文日期 | 2022-01-07 |
| 標 題 | 江蘇省2022年上半年中小學教師資格考試筆試報名公告 | ||
| 文 號 | 無號 | 主 題 詞 | 科技、教育/教育 |
| 內容概述 | 無 | ||
| 時 效 | 有效 | ||
信息來源:灌云縣教育局 時間:2022-01-07 09:59[ 大 中 小 ] 瀏覽次數: [ 打印 ] [ 關閉 ] [ 收藏 ]
一、報考條件
(一)具有江蘇省戶籍或持有有效期內江蘇省居住證的人員,或在江蘇省內普通高等學校全日制在讀的學生,可在江蘇省報名參加中小學教師資格考試筆試。
(二)考生應符合《教師法》規定的學歷要求。
1.報考幼兒園、小學、初中教師資格考試的人員,應具備大學專科及以上學歷。
注:具有中等幼兒師范學校的師范生可報考幼兒園教師資格考試,具有中等師范學校學歷的師范生可報考小學教師資格考試。此類考生應持有學校所在地招辦備案的招生錄取名冊復印件,復印件應加蓋原學校檔案管理部門公章。
2.報考高級中學教師資格考試或中等職業學校文化課、專業課教師資格考試的人員,應具備高等師范院校或者其他大學本科及以上學歷。
3.報考中等職業學校實習指導教師資格考試的人員,應當具備普通中等職業學校畢業及以上學歷,并具有相當助理工程師及以上專業技術職務或者中級及以上工人技術等級。
4.普通高等學校全日制三年級及以上的在校生、五年制高等職業學校全日制四年級及以上的在校生可以報考對應學歷層次的教師資格考試。全日制在校研究生可以報考各學段教師資格考試。
上述所有學歷要求均為“畢業”,“結業”、“肄業”均不符合教師資格認定的學歷要求。
(三)在江蘇省學習、工作和生活的港澳臺居民,凡遵守《中華人民共和國憲法》和法律,擁護中國共產黨領導,堅持社會主義辦學方向,貫徹黨的教育方針,根據自愿原則,可以參加中小學教師資格考試。考生應持有公安機關簽發有效期內的港澳臺居民居住證、港澳居民來往大陸通行證、五年有效期的臺灣居民來往大陸通行證,并符合規定的學歷要求。
(四)被撤銷教師資格的人員,5年內不得報名參加考試;受到剝奪政治權利,或故意犯罪受到有期徒刑以上刑事處罰的人員,不得報名參加考試;參加教師資格考試有作弊行為的人員,3年內不得再次參加教師資格考試。
二、報名時間和要求
(一)報名時間
1.網上報名:1月14日-16日,16日截止到16:00。
2.網上審核:1月16日-17日,17日截止到16:00。
3.網上繳費:審核通過即可繳費,時間截止到1月18日24:00,逾期不能繳費。考生繳費完成的狀態,以報名系統反饋為準,請考生在繳費截止前關注確認。如繳費失敗,后期系統會自動退費。
注:根據蘇價費函〔2014〕25號文件精神,江蘇省中小學教師資格考試筆試收費標準為每人每科52元。
4.請考生嚴格遵照各時間節點進行報名,逾期報名無效。
(二)報名須知
1.考生通過官網(http://ntce.neea.edu.cn)進行網上報名,所有考生報名前均需注冊,考生注冊須填寫真實姓名、證件類型及證件號碼,注冊信息必須與證件信息一致。
2.本次報名江蘇省全部實行網上審核。審核結果以報名系統反饋為準,為更好的為考生服務,具體審核意見還將以電子郵件的形式通知考生,請留意報名時所留電子郵箱。報名人數較多時,審核狀態可能會一直顯示“待審核”,請考生耐心等待。
3.考生本人對報考信息真實性、準確性、有效性負責。如因不符合報考條件、填寫信息錯誤等原因造成面試、認定等后續環節不能完成,后果由考生承擔。考生報名各項信息,一經審核通過,均不能更改。
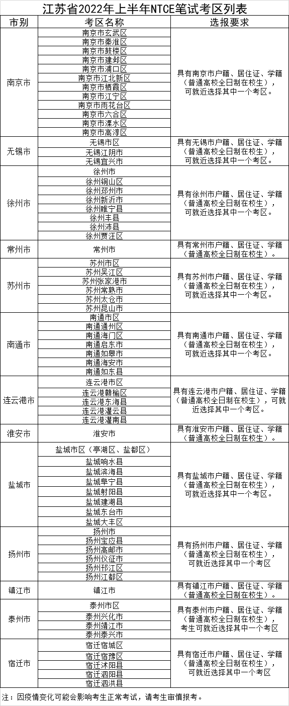
4.所有考生(含在我省學習、工作和生活的港澳臺居民)報名的考區應選擇以下三項之一:①戶籍所在設區市考區②居住證所在設區市考區(報名時須持有在有效期內的居住證)③學籍所在設區市考區(僅限普通高等學校全日制在讀學生)。考試地點以準考證上通知為準,具體考區列表及選報要求見下表。

5.考生報名時上傳的照片必須滿足以下要求:
(1)本人近6個月以內的免冠正面白底彩色證件照,照片中顯示考生頭部和肩的上部,不允許帶帽子、頭巾、發帶、墨鏡。
(2)考生照片請勿過度美顏,容易造成系統實人比對不通過,照片標準請參照報名系統內照片樣張。考生如上傳照片不符合要求,將不能通過審核。
7.中小學教師資格考試為全國統一考試,考試時間不可隨意變更。如與其他事項發生沖突,請考生自主選擇,責任自負。
8.因疫情變化可能會影響考生正常考試,請審慎報考。
三、考試疫情防控要求
1. 考生要注意科學防疫,備考期間減少跨區域流動,在考試前14天及考試期間避免參加聚會、聚餐等聚集性活動,減少進入人員密集的公共場所,乘坐公共交通工具時要做好個人防護。考試當天凡不符合疫情防控要求的,不得參加考試。
2.考生于2月26日前自行下載打印《江蘇省中小學教師資格考試考生健康狀況報告表》(請點擊文末“閱讀原文”下載附件2,以下簡稱《健康報告表》),并按要求如實填寫。
3.考試當天,考生進入考點時,須出示蘇康碼(蘇康碼為綠碼)、“通信大數據行程卡”(建議下載并使用“通信行程卡”App)、《健康報告表》。進入考點后,考生按要求將《健康報告表》交給考場監考人員。
4.考試疫情防控措施將根據疫情防控形勢變化適時調整,請考生關注江蘇省教育考試院官方網站、微信公眾號“江蘇招生考試”、考區所在地疫情防控最新要求,及時了解相關政策信息。
四、違規處理
參加教師資格考試有違規行為的,將按照《國家教育考試違規處理辦法》認定和處理,作弊考生依據《教師資格條例》的相關規定3年內禁止參加教師資格考試。
五、其他
1.考試各科目日程、《考試標準》和《考試大綱》等相關信息詳見中小學教師資格考試網。
2.根據《教育部教師工作司關于中小學教師資格考試音、體、美專業考生公共科目單獨編碼的通知》(教師司函〔2017〕34 號)精神,對音、體、美專業考生的筆試公共科目一、科目二實行單獨編碼,相應科目代碼: 201A、202A、301A、302A,考試內容暫與原科目相同。
考生獲得科目201、202、301、302合格成績,可相應替代科目201A、202A、301A、302A合格成績; 考生獲得科目201A、202A、301A、302A合格成績不可替代科目201、202、301、302合格成績。取得科目201A、202A 合格的考生,面試僅限于參加小學類別音、體、美專業科目; 取得科目301A、302A合格的考生,面試僅限于參加初中、高中、中職文化課類別音、體、美專業科目。
3.考生可于3月7日起打印準考證,4月15日起查詢筆試成績。筆試單科成績有效期為兩年。
4.網上報名系統相關問題。咨詢電話:010-82345677。工作時間為:周一至周五,8:30-12:00;13:00-17:00(國家法定節假日除外),電子郵箱:ntce@mail.neea.edu.cn 。
5.其他報名常見問題及咨詢電話。
教師資格考試筆試報名常見問題
1.如何報名?報名是否有限制條件?——報名網址:http://ntce.neea.edu.cn,所有考生(含以前參加過中小學教師資格考試的考生)報名時均需注冊,已參加過中小學教師資格考試的考生注冊操作不影響已獲得的成績。報名沒有限制,非師范生可以報考。2.教材如何購買?——考試不舉辦培訓,亦不指定教材,考生可登錄中小學教師資格考試網下載各科目的《考試標準》和《考試大綱》等相關信息自行復習備考。3.考試有沒有年齡、專業限制?有沒有預報名?——考試本身沒有年齡限制。沒有預報名或報名席位限制的說法,目前為止也沒有非師范生禁止報考的規定。報名與任何培訓機構無關。4.之前在外省(省內X市)筆試通過部分科目,還可以換地方繼續報考筆試嗎?——可以。筆試合格成績全國通用,考生只要選擇本人的戶籍、居住證、學籍所在地繼續報名即可。5.教師資格考試需要普通話證書嗎?——考試本身不需要普通話證書,后期教師資格認定時需要出具普通話證書。6.考試期間更名了怎么辦?——考生考試期間(面試考試前)出現更名的情況,由本人書面申請,帶身份證、戶口簿原件,到當地市考辦登記。后期匯總給教育部考試中心統一變更。7.筆試報名的時候自己把名字寫錯了怎么辦?——成績無效,請使用正確的姓名重新報名考試。8.為什么狀態一直是待審核?——各考區的網上審核進度不一,報名人數較多時,考生的審核狀態有可能會一直顯示“待審核”,請耐心等待并留意狀態。在公告截止時間之前一定會完成所有考生的審核。9.考生的父母(配偶)的戶籍/居住證在X市,考生可以在X市報考嗎?考生在X市買房但未落戶,可以在X市報考嗎?——不可以。所有的考區選報條件(戶籍、居住證、學籍)均以考生本人所具備的條件為準,且僅限這三個條件。同時具備兩個條件的,考生可以自行選擇其中一個條件所在地報考。10.考生是X市的戶籍,且有Y市的居住證,但是考生現在在Z市,可以在Z市報名嗎?——不可以。考生應選擇X市或Y市報考。11.考生在X市,現在去辦理居住證,派出所告知需要XX天才能辦好,可以在X市報考嗎?——不可以。選擇居住證所在地為考區的前提是持有有效期內的居住證原件。12.面試考區可以和筆試考區不一致嗎?——可以。13.密碼忘記了怎么辦?——考生可按照報名系統的操作要求重置密碼。請考生在參加中小學教師資格考試期間,不要隨意更換手機號碼。14.過了報名、審核、繳費截止時間怎么辦?——過了相應的時間節點不能補報名、補審核、補繳費。請考生嚴格遵照各時間節點進行報名,逾期報名無效。15.其他問題咨詢電話——025-83235898、83235998、83235907、83235911、83235919。
蘇公網安備 32072302010045號 網站標識碼:3207230037